
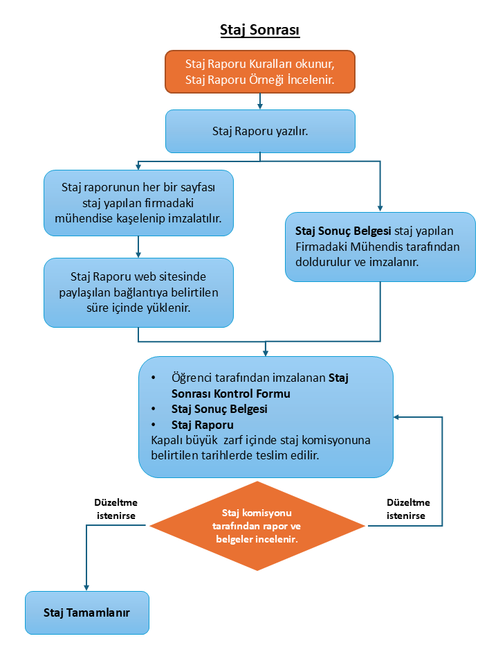
Stajını tamamlayan öğrenciler akademik takvimde belirtilen Lisans Eğitim ve Öğretim Yılı için Güz Dönemi Ders Başlangıç tarihinden itibaren 2 hafta içerisinde paylaşılan bağlantıya yüklenmesi gerekmektedir. STAJ RAPORU (ingilizce yazılmış), STAJ SONRASI KONTROL FORMU ve STAJ DEĞERLENDİRME-SONUÇ BELGESİ staj komisyonuna teslim etmekle yükümlüdür. Rapor ve formlar duyurulan tarihte sunumun yapılacağı 3. hafta içinde teslim edilmesi gerekmektedir. STAJ SONRASI KONTROL FORMU ve STAJ DEĞERLENDİRME-SONUÇ BELGESİ kapalı zarfta olmalıdır.
Students who have completed their internships are required to upload the necessary documents to the shared link within 2 weeks from the beginning date of the Fall Semester Courses for the Undergraduate Academic Year, as specified in the academic calendar.The INTERNSHIP REPORT (written in English), the CONTROL FORM AFTER THE INTERNSHIP and the INTERNSHIP EVALUATION AND RESULT FORM must be submitted to the internship committee. The report and forms must be submitted during the 3rd week, in which the presentation is scheduled, as previously announced. The CONTROL FORM AFTER THE INTERNSHIP and INTERNSHIP EVALUATION AND RESULT FORM must be submited in a sealed envelope.
Gerekli Dökümanlar (Necessary Documents):
- Staj Sonrası Kontrol Formu - Control Form After the Internship
- Staj Değerlendirme ve Sonuç Belgesi - Internship Evaluation and Result Form
- Staj Raporu Kuralları - Rules for Intership Report
- Staj Raporu Örneği - Internship Report Sample
Not: Staj raporunda firma yetkilisinin/ilgili mühendisin her bölümün başladığı yerde kaşesi ve her sayfasında parafı olması gerekmektedir. (In the internship report, the company representative/relevant engineer must have a stamp at the beginning of each department and initials on each page.)