Business School
|
Tr
Eng
Ankara Yıldırım Beyazıt University
Business School
Menu
ABOUT US
General information
Mission and Vision
Dean's Message
Contact
Projects
Committees
QUALITY
Quality and Information Management System
Office Hours
Ders İzlenceleri (Sylabi)
administration
Dean
Vice Deans
Administrative Staff
Faculty Board
Executive Board
Senate Representative
Internal Audit
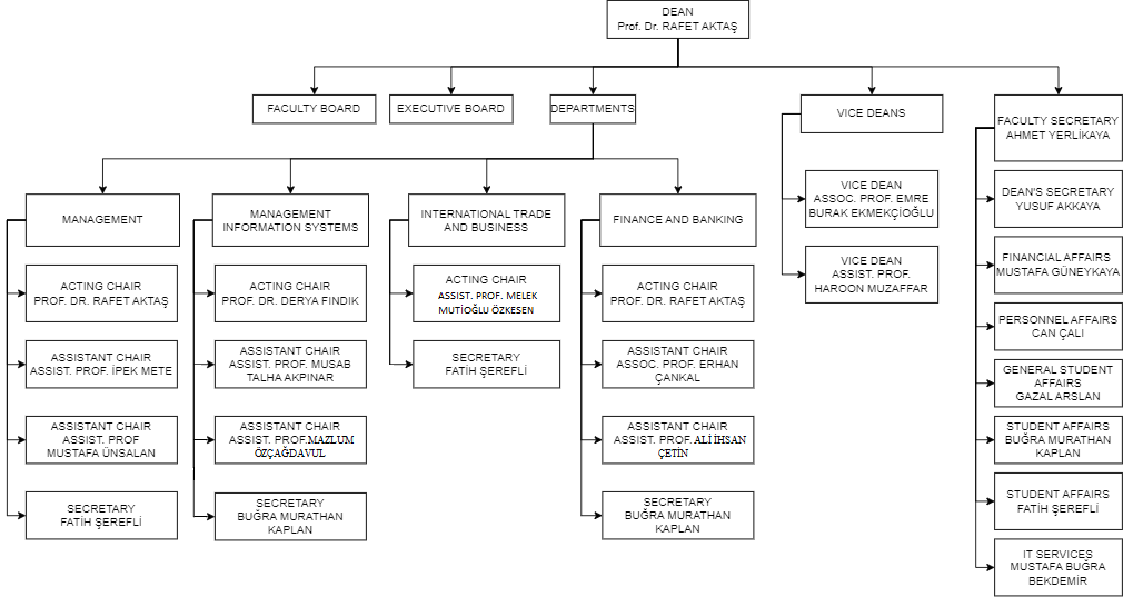
Organization Chart
Strategic Plan
Annual Reports
Departments
Finance and Banking
Management
International Trade and Business
Management Information Systems
Academıc
Course Schedule
Examination Rules
Exam Schedule
Forms
students
Student Representatives
Prospective Students
Rules and Regulations
Student Clubs
Academic Calendar
Lunch Menu
Our Graduates
Student Forms
Bologna Info Pack
Internship
ONLINE HELP
AYBU BUSINESS JOURNAL
Organization Chart
Share :