2025 INTERNSHIP CALENDAR
INTERNSHIP SCHEME

Click for PDF format.
Ankara Yıldırım Beyazıt University (AYBU) Business School-
Mandatory Internship Information Note
Dear Students,
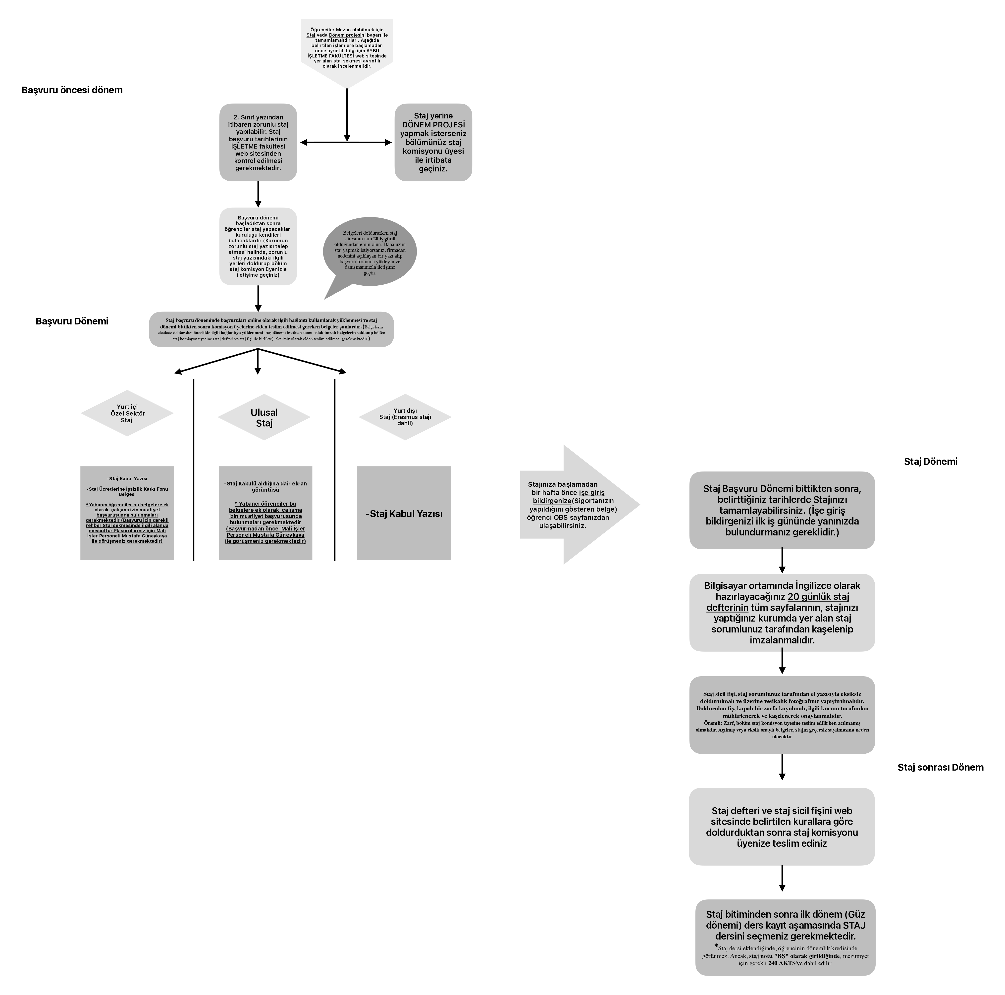
Students of the AYBU Business School may begin their mandatory internships after completing their 2nd year. Graduation is not possible without completing either an internship or a Term Project. You can follow up-to-date internship dates and relevant information through the "Internship" tab on our faculty's website. You can obtain your mandatory internship letter from your department’s internship commission member.
The internship duration is 20 working days. The earliest start date for the internship is June 15, 2026, and the last possible day is Friday, September 4, 2026. You are required to complete your internship within this specified date range.
If you prefer to complete a Term Project instead of an internship, you must contact your department’s internship commission member.
1. Internship Application Period: March 23 – May 22, 2026
During the internship application period, follow these steps:
- Finding an Internship Institution: You are responsible for finding your own internship place.
- Mandatory internship certificate: In line with the request of the institution where you will do your internship, you can fill out the compulsory internship document and have it signed by the Department Internship Commission Members. Click here for the Mandatory Internship Document.
- Completing the Documents: All required documents must be fully completed in coordination with the internship institution.
2. Internship Documents
Documents to be completed for internship application:
- [Click here for the Internship Acceptance Letter]
- [Click here for the Unemployment Fund Contribution Document regarding Internship Payments]
- Screenshot of Internship Approval (to be downloaded from the National Internship Application System)
- Foreign students must apply for Work Permit Exemption.
([Click here for the guide]. In case of any issues, please contact Mustafa Güneykaya from the Financial Affairs Office of Business School.)
3. Internship Duration and Insurance
- The internship must be at least 20 working days. Students who wish to do a longer internship must provide an official justification letter from their institution and submit it together with the application form, then contact the department internship commission member.
- You can access your employment notification form (showing that your insurance is arranged) via the Student Information System (OBS) one week before your internship starts. You must have this document with you on the first day of your internship.
4. Document Submission
During the application process, all documents will be collected online. Students must upload all required documents via the relevant link below:
- For domestic internships: https://forms.gle/tGAevE28GpKbFMuc6
- For international internships: https://forms.gle/nMbVJCkWmSh5Uoa57
5. Internship Period
During your internship, you are required to complete your Internship Book accurately and regularly to document your internship process. You must also fill out the Internship Registration Sheet correctly and on time to keep a record of your work. It is crucial that you comply with the working hours, professional discipline, and ethical rules set by the organization. You are expected to adapt to a professional work environment by following both your university’s and the institution’s rules.
6. Post-Internship Process
At the end of the internship, depending on whether it was domestic or international, the following documents (which were previously uploaded online) must be submitted by hand to your department’s internship commission member together with the Internship Book and Registration Sheet :
- The Internship Book and the Internship the Internship Registration Sheet must be completed in accordance with the guidelines provided on the faculty website and submitted to the internship commission. The notebook must be prepared digitally in English, stamped and signed by the internship institution.
- The Internship Evaluation Form must be handwritten, include a passport-size photo, and be submitted in a sealed envelope with a stamp and signature.
- In the academic semester following your internship (Fall Semester), you must enroll in the “INTERNSHIP” course.
Note: The internship course does not carry a semester credit but will be counted within the required 240 ECTS credits upon receiving a “Pass (P)” grade, which is necessary for graduation.
Department Internship Coordinators
Please try to contact and get an appointment with the following faculty members before you visit them.
| The Internship Committees of Departments | ||
| Department | Title Name Surname | Role |
| Management | ASSIST. PROF. MUSTAFA ÜNSALAN | Chair |
| R.A. FİRUZE YAZICIOĞLU | Member | |
| R.A. Şafak Nur COŞGUNARAS YİĞİT | Member | |
| Banking and Finance | PROF. DR. NİLDAĞ BAŞAK CEYLAN | Chair |
| ASSOC. PROF. İKLİM GEDİK BALAY | Member | |
| R.A. FURKAN DAZIROĞLU | Member | |
| International Trade and Business | ASSOC. PROF. BİLGE CANBALOĞLU | Chair |
| R.A. SERKAN YELLİCE | Member | |
| R.A. HANDE DUYGU YARDIMCI | Member | |
|
Management Information Systems |
ASSOC. PROF. KEZİBAN SEÇKİN CODAL |
Chair |
| R.A. MUHAMMED FATİH ÖZER | Member | |
| R.A. CEMRE SU ARSLANTAŞ | Member | |