Ankara Yildirim Beyazit University Logo Ankara Yildirim Beyazit University Logo
Ankara Yildirim Beyazit University Döner Sermaye İşletme Müdürlüğü
  • KYS
    • Kalite Yönetim Sistemi
    • Süreçler
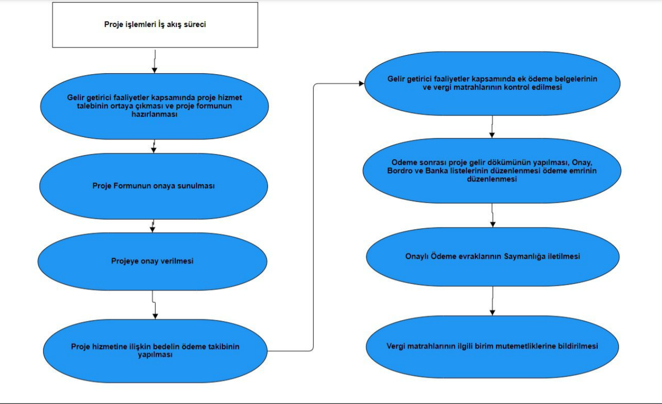
      • Proje İşlemleri
      • Konuşmacı Honararyum Danışmanlık Süreci
      • Taşınır İşlemleri
      • Satın Alma Süreci
      • Gelir İşlemleri İş Akış Süreci
      • Maaş Mutemetliği İş Akış Süreci
      • Gelen Evrak Süreci
      • Giden Evrak Süreci
      • 2547 sayılı Yükseköğretim Kanununun 58. maddesi (k) fıkrası Başvuru Sürecine İlişkin Yol Haritası
    • Formlar
      • Proje Takip Formu Danışmanlık
      • Proje Takip Formu Eğitim ve Kurs Hizmeti
      • Proje Takip Formu Sınav Hizmeti
      • Ar-ge Proje Takip Formu
      • Malzeme Fiyat Teklif Formu
      • Ücret İade Talep Dilekçesi
      • Mesai Dışı Çalışma Kurumsal Sözleşme
    • Faaliyetler
      • 2018 Yılı Birim Faaliyet Raporu
      • 2019 Yılı Birim Faaliyet Raporu
      • 2020 Yılı Birim Faaliyet Raporu
      • 2021 Yılı Birim Faaliyet Raporu
      • 2022 Yılı Birim Faaliyet Raporu
      • 2023 Yılı Birim Faaliyet Raporu
      • 2024 Yılı Birim Faaliyet Raporu
      • 2025 Yılı Birim Faaliyet Raporu
  • ABOUT US
    • General Introduction
    • Misyon ve Vizyon
    • Organizasyon Şeması
  • PERSONEL
    • Döner Sermaye İşletme Müdürlüğü
    • Döner Sermaye Saymanlık Müdürlüğü
  • MEVZUAT
    • Döner Sermaye İşletmesi Mevzuatları
    • Ankara Yıldırım Beyazıt Üniversitesi Mevzuatları
    • Yükseköğretim Kurulu Mevzuatları
    • İhale Mevzuatları
    • Mevzuat Bilgi Sistemi
    • Resmi Gazete
  • Banka ve Fatura Bilgileri
  • İLETİŞİM
    • İletişim Bilgileri ve Ulaşım
    • Telefon Rehberi
  • TR EN
Ankara Yildirim Beyazit University Logo Ankara Yildirim Beyazit University Logo
    • KYS
      • Kalite Yönetim Sistemi
      • Süreçler
        • Proje İşlemleri
        • Konuşmacı Honararyum Danışmanlık Süreci
        • Taşınır İşlemleri
        • Satın Alma Süreci
        • Gelir İşlemleri İş Akış Süreci
        • Maaş Mutemetliği İş Akış Süreci
        • Gelen Evrak Süreci
        • Giden Evrak Süreci
        • 2547 sayılı Yükseköğretim Kanununun 58. maddesi (k) fıkrası Başvuru Sürecine İlişkin Yol Haritası
      • Formlar
        • Proje Takip Formu Danışmanlık
        • Proje Takip Formu Eğitim ve Kurs Hizmeti
        • Proje Takip Formu Sınav Hizmeti
        • Ar-ge Proje Takip Formu
        • Malzeme Fiyat Teklif Formu
        • Ücret İade Talep Dilekçesi
        • Mesai Dışı Çalışma Kurumsal Sözleşme
      • Faaliyetler
        • 2018 Yılı Birim Faaliyet Raporu
        • 2019 Yılı Birim Faaliyet Raporu
        • 2020 Yılı Birim Faaliyet Raporu
        • 2021 Yılı Birim Faaliyet Raporu
        • 2022 Yılı Birim Faaliyet Raporu
        • 2023 Yılı Birim Faaliyet Raporu
        • 2024 Yılı Birim Faaliyet Raporu
        • 2025 Yılı Birim Faaliyet Raporu
    • ABOUT US
      • General Introduction
      • Misyon ve Vizyon
      • Organizasyon Şeması
    • PERSONEL
      • Döner Sermaye İşletme Müdürlüğü
      • Döner Sermaye Saymanlık Müdürlüğü
    • MEVZUAT
      • Döner Sermaye İşletmesi Mevzuatları
      • Ankara Yıldırım Beyazıt Üniversitesi Mevzuatları
      • Yükseköğretim Kurulu Mevzuatları
      • İhale Mevzuatları
      • Mevzuat Bilgi Sistemi
      • Resmi Gazete
    • Banka ve Fatura Bilgileri
    • İLETİŞİM
      • İletişim Bilgileri ve Ulaşım
      • Telefon Rehberi
Ankara Yildirim Beyazit University Logo Ankara Yildirim Beyazit University Logo

Proje İşlemleri

AYBÜ Logosu

From History to the Future...

Quick Access

Contact

Address: Ankara Yildirim Beyazit University Esenboga Campus, Esenboga/ANKARA

E-mail: basin@aybu.edu.tr

Phone: +90 312 906 10 00

© 2025 Ankara Yildirim Beyazit University. All rights reserved.
Accessibility Privacy Policy KVKK
Announcement
Quick Menu