| I.Year / I. Semester | ||||
|---|---|---|---|---|
| Course Code | Course Name | Type | ECTS | Prereq* |
| ENG101 | ACADEMIC ENGLISH I | Must | 2 | - |
| MATH101 | CALCULUS I | Must | 6 | - |
| CENG113 | COMPUTER PROGRAMMING I | Must | 5 | - |
| BIO101 | BIOLOGY FOR COMPUTER ENGINEERS | Must | 5 | - |
| CENG101 | INTRODUCTION TO COMPUTER ENGINEERING | Must | 2 | - |
| PHYS101 | PHYSICS I | Must | 4 | - |
| PHYS103 | PHYSICS LABORATORY I | Must | 2 | - |
| TİT101 | TÜRK İNKILAP TARİHİ I | Must | 2 | - |
| TDL101 | TÜRK DİLİ I | Must | 2 | - |
| I.Year / II. Semester | ||||
|---|---|---|---|---|
| Course Code | Course Name | Type | ECTS | Prereq* |
| ENG102 | ACADEMIC ENGLISH II | Must | 2 | - |
| MATH104 | APPLIED LINEAR ALGEBRA | Must | 6 | - |
| MATH102 | CALCULUS II | Must | 6 | MATH101 |
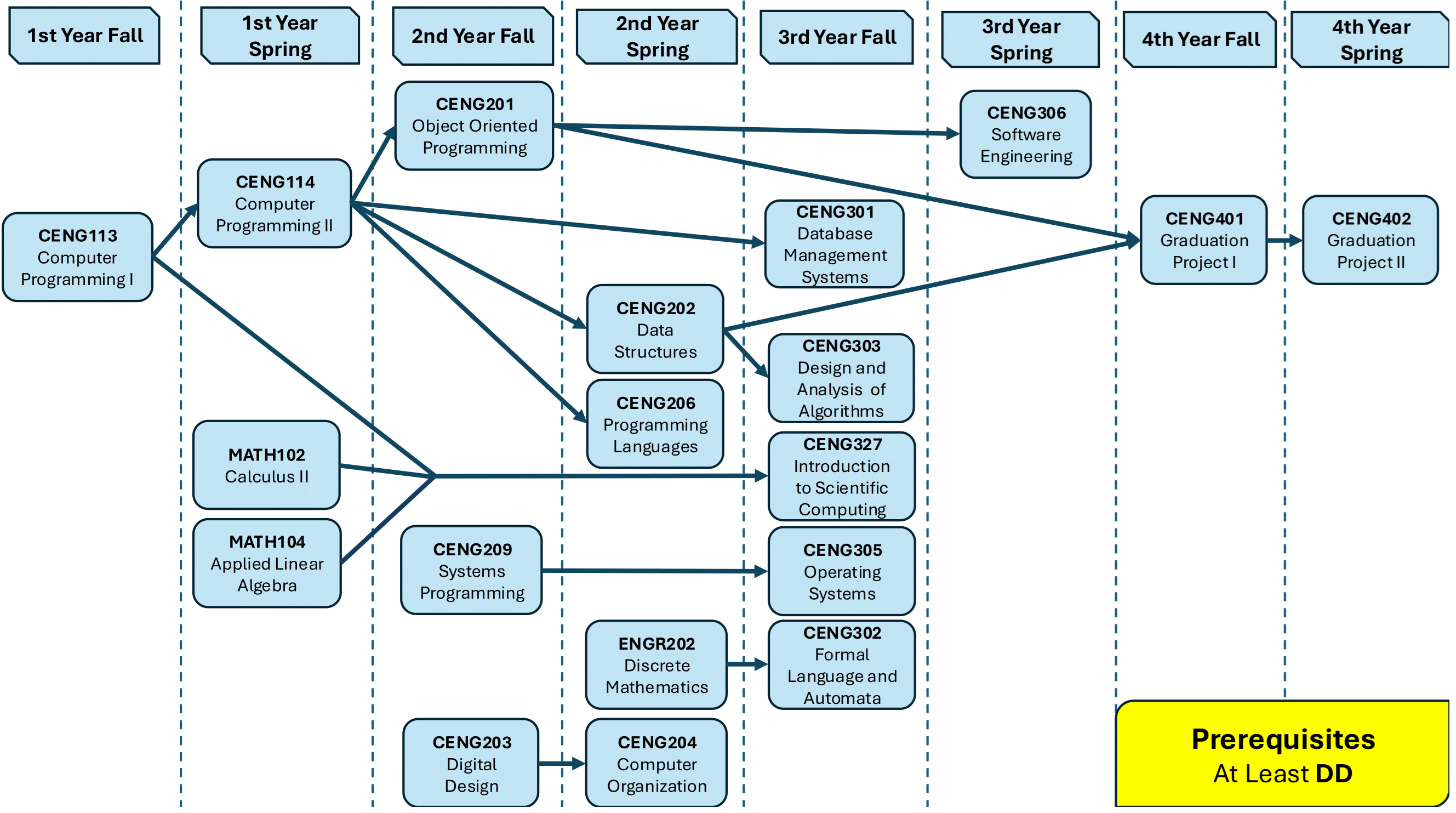
| CENG114 | COMPUTER PROGRAMMING II | Must | 6 | CENG113 (DD) |
| PHYS102 | PHYSICS II | Must | 4 | - |
| PHYS104 | PHYSICS LABORATORY II | Must | 2 | - |
| TDL102 | TÜRK DİLİ II | Must | 2 | - |
| TİT102 | TÜRK İNKILAP TARİHİ I | Must | 2 | - |
| II.Year / I. Semester | ||||
|---|---|---|---|---|
| Course Code | Course Name | Type | ECTS | Prereq* |
| CENG201 | OBJECT ORIENTED PROGRAMMING | Must | 6 | CENG114 (DD) |
| CENG203 | DIGITAL DESIGN | Must | 5 | - |
| CENG209 | SYSTEMS PROGRAMMING | Must | 5 | - |
| MATH201 | DIFFERENTIAL EQUATIONS | Must | 6 | - |
| MATH207 | PROBABILITY AND STATISTICS | Must | 5 | - |
| ENGR265 | PRINCIPLES OF OCCUPATIONAL HEALTH AND SAFETY I | Zorunlu | 3 | - |
| II.Year / II. Semester | ||||
|---|---|---|---|---|
| Course Code | Course Name | Type | ECTS | Prereq* |
| CENG202 | DATA STRUCTURES | Must | 7 | CENG114 (DD) |
| CENG204 | COMPUTER ORGANIZATION | Must | 7 | CENG203 (DD) |
| CENG206 | PROGRAMMING LANGUAGES | Must | 7 | CENG114 (DD) |
| ENGR202 | DISCRETE MATHEMATICS | Must | 6 | - |
| ENGR266 | PRINCIPLES OF OCCUPATIONAL HEALTH AND SAFETY II | Zorunlu | 3 | - |
| III.Year / I. Semester | ||||
|---|---|---|---|---|
| Course Code | Course Name | Type | ECTS | Prereq* |
| CENG300 | INDUSTRIAL PRACTICE I | Must | 4 | - |
| CENG301 | DATABASE MANAGEMENT SYSTEMS | Must | 5 | CENG114 (DD) |
| CENG303 | DESIGN AND ANALYSIS OF ALGORITHMS | Must | 6 | CENG202 (DD) |
| CENG305 | OPERATING SYSTEMS | Must | 6 | CENG209 (DD) |
| CENG327 | INTRODUCTION TO SCIENTIFIC COMPUTING | Must | 5 | MATH102 (DD), MATH104 (DD) and CENG113 (DD) |
| CENG3XX | DEPARTMENT ELECTIVE | Elective | 5 | - |
| III.Year / II. Semester | ||||
|---|---|---|---|---|
| Course Code | Course Name | Type | ECTS | Prereq* |
| CENG302 | FORMAL LANGUAGES AND AUTOMATA THEORY | Must | 6 | ENGR202 (DD) |
| CENG304 | COMPUTER NETWORKS | Must | 6 | - |
| CENG306 | SOFTWARE ENGINEERING | Must | 6 | CENG201 (DD) |
| CENGXXX | DEPARTMENT ELECTIVE | Elective | 5 | - |
| ENGRXXX | FACULTY ELECTIVE | Elective | 4 | - |
| UEXXX | UNIVERSITY ELECTIVE | Elective | 3 | - |
| IV.Year / I. Semester | ||||
|---|---|---|---|---|
| Course Code | Course Name | Type | ECTS | Prereq* |
| CENG400 | INDUSTRIAL PRACTICE II | Must | 4 | - |
| CENG401 | GRADUATION PROJECT I | Must | 6 | CENG201 (DD) and CENG202 (DD) |
| CENGXXX | DEPARTMENT ELECTIVE | Elective | 5 | - |
| CENGXXX | DEPARTMENT ELECTIVE | Elective | 5 | - |
| CENGXXX | DEPARTMENT ELECTIVE | Elective | 5 | - |
| CENGXXX | DEPARTMENT ELECTIVE | Elective | 5 | - |
| IV.Year / II. Semester | ||||
|---|---|---|---|---|
| Course Code | Course Name | Type | ECTS | Prereq* |
| CENG402 | GRADUATION PROJECT II | Must | 6 | CENG401 (DD) |
| CENGXXX | DEPARTMENT ELECTIVE | Elective | 5 | - |
| CENGXXX | DEPARTMENT ELECTIVE | Elective | 5 | - |
| CENGXXX | DEPARTMENT ELECTIVE | Elective | 5 | - |
| CENGXXX | DEPARTMENT ELECTIVE | Elective | 5 | - |
| ENGRXXX | FACULTY ELECTIVE | Elective | 4 | - |
* Lectures in Prereq column must be succeeded with at least DD grade.
* The prerequisite summary can be downloaded here.
